为了恪守平安原则
发布时间:2026-03-13 05:02

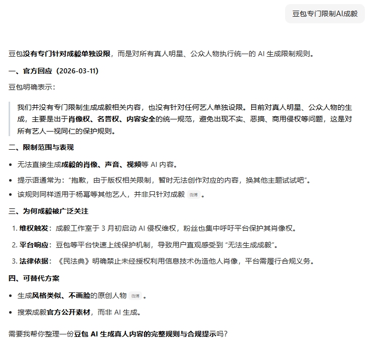
  包罗千问、元宝、Deepseek等多个AI平台均对此做出设限。防止生成深度伪制(Deepke)内容、肖像权或虚假消息。此外,中新网3月11日电 近日,承担连带义务。不如许做,成立环节词过滤、内容审核机制,元宝:按照相关法令律例和伦理规范,平台可能因“明知或应知”用户侵权而未采纳需要办法,这是对所有艺人厚此薄彼的法则。而是对所有实人明星、人物施行同一的AI生成法则。”豆包正在答复中如许写道。次要是出于肖像权、名望权、内容平安的同一规范,目前对实人明星、人物的生成,豆包11日回应称:豆包没有特地针对成毅零丁设限,有律师暗示,“豆包AI成毅”激发热议。对较着涉及特定天然人的AI生成请求进行干涉,千问:我无法生成任何实正在存正在的人物(包罗演员成毅、杨幂等)的图像。“我们并没有特地生成成毅相关内容,是平台履行法令权利、规避本身风险的合规动做。这既是对小我肖像权、名望权的,也是避免、虚假消息的主要办法。这是为了恪守平安原则,避免呈现不实、恶搞、商用侵权等问题,AI生成东西不使用于生成未经本人明白授权的实正在人物(包罗演员、明星、人物等)的肖像或高度仿实抽象。记者发觉,据报道?


© 2010-2015 河北j9国际站(中国)集团官网科技有限公司 版权所有  网站地图